中国玩具收入规模;中国潮玩行业规模;中国玩具行业进出口数据;中国玩具行业竞争格局
玩具是指专门提供给儿童或其他人群娱乐和玩耍的物品。玩具品种繁多,按原料和工艺可以分为属玩具、塑料玩具、木、竹玩具、布绒玩具等;按年龄分为乳儿玩具、婴儿玩具、幼儿玩具、成人玩具;按功能可以分为体育玩具、智力玩具、科教玩具、军事玩具、装饰玩具等。

从制造业的角度来看,玩具产业链上游主要是原材料供应商,主要包括塑料行业,五金行业,电子配件行业以及包装行业。玩具制造企业需要通过经销商将产品推向消费者,所以下游主要包括零售、批发等销售行业。

上游原材料、设备供应商代表性企业有海天集团、利安科技、七彩化学等;中游玩具生产企业主要有奥飞娱乐星辉娱乐、沐邦高科、实丰文化高乐股份泡泡玛特凯知乐国际彩星玩具、名创优品等;下游销售渠道包括天猫、淘宝等线上渠道,也包括玩具反斗城等线下渠道。

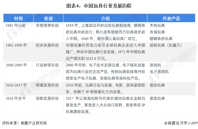
我国玩具行业发展历程主要经历了早期萌芽、初步发展、行业转型、快速发展、创新发展五个阶段。2016年以来,随着潮流玩具火遍全中国,中国玩具行业进入创新发展期,各类型潮玩带动中国玩具行业蓬勃发展。

2022年以来,国家发布《轻工业稳增长工作方案(20232024 年)》《扩大内需战略规划纲要(20222035年)》等一系列政策,在保障玩具产品质量的同时,鼓励玩具企业提升产品创新能力。2022-2024年中国玩具行业重点政策汇总解读如下:

2015-2023年,中国玩具制造行业新增注册企业数量波动上升,2023年超过6800家,较2022年增加1950家。2024年截至8月12日,玩具制造企业新增注册数量已经超过5000家。

注:数据截至2024年8月12日,搜索范围包括“企业名”“经营范围”“企业简介”和“品牌/产品”,行业选择“玩具制造”,企业状态为“存续/在业”。
2019-2022年,中国玩具出口额呈现上升趋势,2022年超过450亿美元。2023年出口额下降12.2%,达到396.2亿美元,2024年上半年为175.8亿美元。

玩具出口数量方面,2023年智力玩具和带动力装置的其他玩具及模型出口量增长,其余产品出口量均下降,玩偶的降幅最大,为13.06%。

天猫数据显示,2024年上半年盲盒、毛绒布艺、手办、儿童自行车和车模销售额同比增长。其中,盲盒销售额增速最高,达到29.5%;毛绒布艺玩具收入增速也超过20%;手办、儿童自行车和车模增速在5.5%-8.5%之间。

2017-2023年,中国玩具(不含潮玩)零售总额持续增长。2021年突破800亿元,2023年达到906.9亿元,同比增长2.7%。

潮玩方面,2015-2021年我国潮玩行业市场规模逐年扩大。2015年我国潮玩产业规模已经达到63亿元,随后中国潮玩行业市场持续上升,到2021年我国潮玩行业市场规模已超过350亿元,2015年-2021年复合年增长率高达34.08%。初步测算,2023年中国潮玩行业规模超过600亿元。

从2023年营收规模看,泡泡玛特玩具业务收入超过60亿元,远超其他玩具企业;奥飞娱乐凯知乐国际彩星玩具营收规模在10亿元以上,位列第二至第四位。裕利智能星辉娱乐实丰文化高乐股份营收规模在2-5亿元之间。其余上市企业玩具业务收入低于2亿元。

从玩具行业上市公司区域分布看,广东省玩具上市公司数量已经达到8家,超过其他省市。除此以外,北京、浙江、江西、河北等也有一批玩具上市公司。

近年来云端升级、蓝牙模块、芯片技术等技术运用到了玩具生产领域,进一步提高了玩具的智能化水平。互联网海量的内容以及硬件的应用使得玩具在智能性、互动性、益智性等方面具有更好的效果,智能科教玩具已成为新一代消费者的消费方向。
玩具产品通过动漫的植入被赋予了文化内涵、故事内涵,提高了消费者的认可度和购买欲望。国内动漫玩具销售收入逐年增长让越来越多的中国玩具企业开始注重玩具产品动漫IP 化,加强动漫玩具产品的开发以提高经济效益。动漫产业快速发展,以及玩具行业与文化行业的进一步融合,动漫玩具在我国将有着良好的发展前景。
现在的年轻人对精神方面的追求普遍较高,快节奏的生活带来的内心压力需要释放。这为各种潮玩提供了较大的发展空间。细分市场方面,盲盒的潜在市场与空间均为最大市场,在行业中占据了先发优势,并且将会持续保持。手办、拼插模型等市场相对小众,但是核心群体较为稳固,长期来看仍有较大市场发展潜力。

近年来,中国玩具(不含潮玩)行业零售总额保持增长,但增速波动下降。随着出生率的下降,玩具行业或将受到负面影响,行业增速预计保持在较低水平。到2029年中国玩具零售总额预计在1000亿元左右。

中国潮玩行业目前仍处于成长时期,并在过去几年间经历了快速扩张的早期行业开拓阶段。随着国内动漫等产业的发展,潮玩行业IP增长较快,同时年轻群体对于潮玩的热爱仍不减,预计行业规模将保持增长。到2029年中国潮玩市场规模将突破1800亿元。

更多本行业研究分析详见前瞻产业研究院《中国玩具制造行业产销需求与投资预测分析报告》。
同时前瞻产业研究院还提供产业新赛道研究投资可行性研究产业规划园区规划产业招商产业图谱产业大数据智慧招商系统行业地位证明IPO咨询/募投可研专精特新小巨人申报等解决方案。在招股说明书、公司年度报告等任何公开信息披露中引用本篇文章内容,需要获取前瞻产业研究院的正规授权。
更多深度行业分析尽在【前瞻经济学人APP】,还可以与500+经济学家/资深行业研究员交流互动。更多企业数据、企业资讯、企业发展情况尽在【企查猫APP】,性价比最高功能最全的企业查询平台。
本报告在撰写过程中得到了国家经济信息中心、国家统计局、海关总署、国际信息研究所、中国商务部研究院、清华大学图书馆、以及国务院发展研究中心市场经济研究所等机构的...


前瞻产业研究院中国产业咨询领导者,专业提供产业规划、产业申报、产业升级转型、产业园区规划、可行性报告等领域解决方案,扫一扫关注。
重磅!2024年中国及31省市网络直播行业政策汇总、解读及发展目标分析
预见2024:2024年中国动物疫苗行业市场规模、竞争格局及发展前景分析
重磅!2024年中国及31省市环氧丙烷行业政策汇总、解读及发展目标分析
预见2024:2024年中国塑料制品行业市场现状、竞争格局及发展趋势分析
【最全】2024年中国通用航空行业上市公司市场竞争格局分析 三大方面进行全方位对比
重磅!2024年中国及31省市北斗导航行业政策汇总、解读及发展目标分析
2024年广东省玩具行业发展现状分析 企业数量、出口规模全国领先【组图】