中商情报网讯:AI玩具是指搭载了人工智能技术的玩具,通过深度学习、自然语言处理、情感分析等技术,使玩具能够与孩子进行互动,提供个性化的学习和娱乐体验。随着AI技术的不断发展和普及,以及消费者需求的多样化,AI玩具市场前景广阔,有望成为玩具行业的新增长点。
AI玩具产业链上游为IP运营及软硬件供应,硬件包括芯片、传感器、扬声器、麦克风、电池等,软件包括语音识别、AI大模型等;中游为AI玩具产品的设计和制造,主要包括AI机器人玩具、AI毛绒玩具、AI动漫IP玩具、AI挂件玩具等;下游为产品的销售环节,包含线下零售渠道和线上电商平台等。

近年来,中国在IP(知识产权)开发和转化方面取得了显著进展。中商产业研究院发布的《2024-2029全球与中国品牌授权行业市场现状及未来发展趋势》显示,2023年中国年度授权商品零售额为1401亿元,同比增长0.8%;2023年中国年度授权金为54.7亿元,同比增长0.9%。中商产业研究院分析师预测,2024年中国年度授权商品零售额将达到1412亿元。

当前在大众潮玩领域,IP主要包括形象IP和内容IP两大类,形象IP大部分是由潮玩品牌企业自研或运营,内容IP多指源自于动画、漫画、游戏、小说、影视剧、综艺等作品的IP形象。

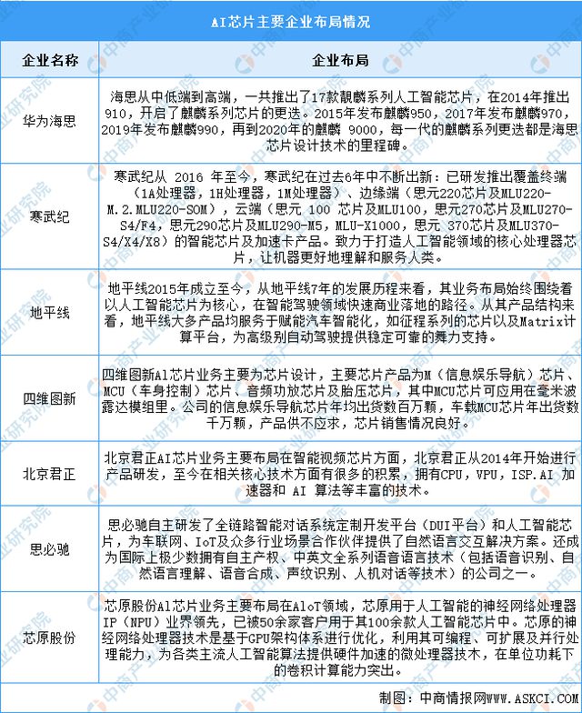
近年来,我国AI芯片受到广泛关注,不断涌现出新的生产设计商,行业市场规模不断增长。中商产业研究院发布的《2024-2029年中国人工智能芯片行业市场发展监测及投资潜力预测报告》显示,2023年中国AI芯片市场规模达到1206亿元,同比增长41.9%。中商产业研究院分析师预测,2024年中国AI芯片市场规模将增长至1412亿元。

中国AI芯片行业起步晚,但发展迅速,主要代表性企业有华为海思、寒武纪、地平线等。具体如图所示:

随着技术的不断进步和应用领域的拓展,中国智能传感市场需求快速增长。中商产业研究院发布的《2024-2029年全球及中国智能传感器市场调查与行业前景预测专题研究报告》显示,2023年中国智能传感器市场规模为1336.2亿元,近五年年均复合增长率达15.96%。中商产业研究院分析师预测,2024年中国智能传感器市场规模将达到1551.2亿元。

我国目前已初步形成优势明显的智能传感器企业,如韦尔股份、兆易创新、华润微、华工科技、歌尔股份等,其余市场参与者以中小型制造类企业为主。

智能语音技术是实现人机语言的通信技术,包括语音识别技术(ASR)和语音合成技术(TTS)。智能语音技术是国内最早落地也是市场上众多人工智能产品中应用最为广泛的技术之一。伴随着人工智能的快速发展,中国智能语音市场规模持续增长。中商产业研究院发布的《2024-2029年中国智能语音行业市场前景预测及未来发展趋势研究报告》显示,2022年中国智能语音市场规模达到341亿元,近五年年均复合增长率为22.79%。中商产业研究院分析师预测,2024年中国智能语音市场规模将达到469亿元。

从市场竞争格局来看,国内智能语音市场相对集中,科大讯飞与百度占据较高市场份额,分别为44.2%、27.8%,苹果、Nuance、小i机器人市场份额占比分别为15.4%、6.9%、3%。

2023年,国内市场玩具零售总额继续保持比上年略有增长,线下玩具市场明显复苏,百货、购物中心整体呈现显著增长趋势。中商产业研究院发布的《2024-2029全球及中国智能AI玩具行业深度研究报告》显示,2023年国内市场玩具(不含潮流和收藏玩具)零售总额906.9亿元,比上年增长2.7%。中商产业研究院分析师预测,2024年国内市场玩具零售总额将达到948亿元。

从全球来看,2023年全球玩具市场规模达到1830亿美元,且还在不断增长。其中,AI玩具以其独特的互动性、个性化、教育性和创新性等特点,在市场上展现出了强大的竞争力。随着AI技术的不断发展和普及,AI玩具市场规模将快速增长。中商产业研究院分析师预测,预计2030年全球AI玩具市场规模将达到351.1亿美元。

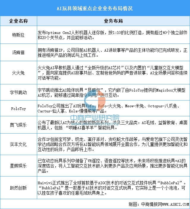
目前市场上已经出现了多款AI玩具,如特斯拉人形机器人玩具、字节跳动的“显眼包”、跃然创新对话交互式挂件玩具“BubblePal”等。这些AI玩具不仅具有娱乐功能,还能在教育、陪伴等方面发挥积极作用,为用户提供了更加智能、有趣的互动体验。

当前AI玩具成为AItoC赛道最具潜力的方向,众多企业纷纷布局AI玩具领域,推出了各种创新性的AI玩具产品,这些企业不仅包括传统的玩具制造商,还包括新兴的科技企业,如字节跳动的AI陪伴玩偶“显眼包”、FoloToy的AI仙人掌玩具等。

天猫平台销售数据显示,今年上半年,玩具方面,盲盒、毛绒布艺、手办、儿童自行车和车模销售额同比均增长,分别增长29.5%、22.7%、8.5%、8.2%和5.5%。

从销量来看,今年上半年,除娃娃类、滑板车、儿童自行车、电动、遥控外,其它玩具重点品类销量同比均增长,其中增幅前三的品类分别为手办、盲盒和游戏围栏,分别增长34.5%、31.4%和27%。

更多资料请参考中商产业研究院发布的《中国AI玩具行业市场前景及投资机会研究报告》,同时中商产业研究院还提供产业大数据、产业情报、行业研究报告、行业白皮书、行业地位证明、可行性研究报告、产业规划、产业链招商图谱、产业招商指引、产业链招商考察&推介会、“十五五”规划等咨询服务。
特别声明:以上内容(如有图片或视频亦包括在内)为自媒体平台“网易号”用户上传并发布,本平台仅提供信息存储服务。
爆火的“指压板超慢跑” 一个月能瘦20斤?医生:有一定效果,但要小心损伤
“2024新一代人工智能(深圳)创业创新大赛”总决赛收官 八方地动获得冠军
湾区黄金枢纽之上,有灵魂与底蕴的「世界庄园」广佛新世界,打版第四代高质量住宅!
《百剑讨妖传绮谭》:小而美的“类黑帝斯”动作肉鸽/
主站 商城 论坛 自运营 登录 注册 《百剑讨妖传绮谭》:小而美的“类黑帝斯”动作肉鸽 Marv...
太硬核!山东留子走读式留学,每周回国一次,48小时极限往返墨尔本......